400-123-4657
联系我们/CONTACT US
地址:广东省广州市天河区88号
电话:400-123-4657
传真:+86-123-4567
PG电子官网您当前的位置: 首页 > PG电子游戏 > PG电子官网

PG电子游戏- PG电子平台- 官方网站高考资讯定了!广东2026年高考报名于11月1日-10日进行

更新时间:2025-10-13

  pg电子游戏,pg电子接口,pg电子官网,pg电子试玩,pg电子app,pg电子介绍,pg电子外挂,pg游戏,pg电子游戏平台,pg游戏官网,PG电子,麻将胡了,PG电子试玩,PG模拟器,PG麻将胡了,pg电子平台,百家乐,龙虎,捕鱼,电子捕鱼,麻将胡了2,电子游戏11.在我省就读,符合高校(中国科学技术大学、东南大学、西安交通大学)少年班、(北京大学、清华大学)数学英才班、清华大学数学领军计划、清华大学物理攀登计划、北京大学物理学科卓越人才培养计划等报考资格的非高三毕业班学生,可根据招生院校提供的资格考生名单报考,考生如需参加文化课统一考试,考试成绩只能作为报考高校少年班、数学英才班等的录取依据,不能作为当年广东省普通高校招生其他院校录取的依据。清华大学数学领军计划、北京大学物理学科卓越人才培养计划等非高三毕业班资格学生只参加高考报名,不参加文化课统一考试(具体以高校有关招生章程为准)。

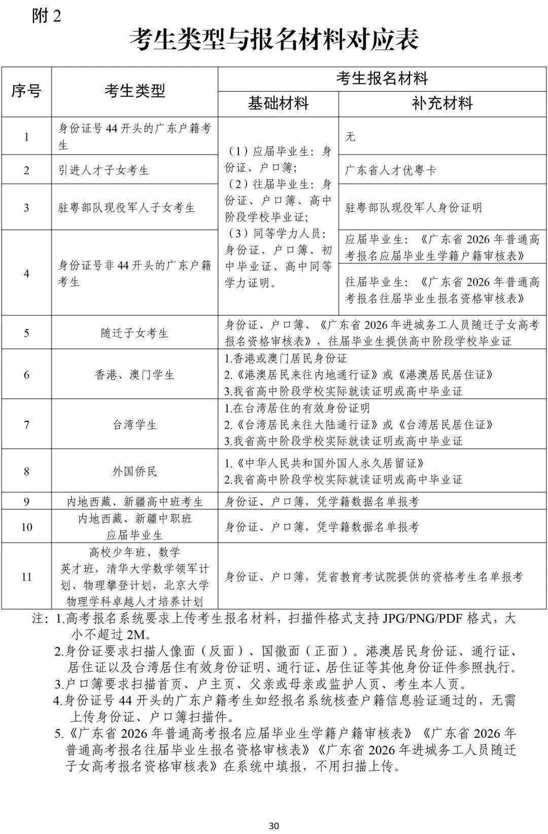
  2.报名资格初核。报名前,考生应事先准备符合我省报考资格的相关证明材料(含身份证、户口簿、学籍学历等材料),在所在高中阶段学校或到县(市、区)招生办公室进行报名资格初核。考生类型与所需报名材料清单见附2。应届毕业生可由所在学校事先核准考生报考条件和材料,到报名点集体办理报考手续。往届毕业生、社会人员须持报名材料到市县招生指定的社会报名点办理报考手续。经初核符合我省高考报名条件的考生,由报名点派发考生号。考生须提供真实的报名材料(含加分和优先录取资格材料),如发现有弄虚作假情况的,将纳入诚信体系严肃处理。

  3.网上报名。凭个人证件号码或注册时填报的手机号码和注册时设置的密码登录广东省普通高考报名系统进行网上报名。网上报名时,考生须认真阅读报考须知,签订《考生诚信考试承诺书》(见附3),并按系统指引,录入本人的基本信息(含普通高中学业水平考试选择考科目在内的报考信息、联系方式、个人简历、家庭情况等),上传身份证、户口簿等身份证明材料(其中身份证号44开头的广东户籍考生如经报名系统核查户籍信息验证通过的,无需上传),采集考生相片,并缴纳报考费。上传的报名材料支持JPG/PNG/PDF文件格式,大小不超过2M,其中身份证要求上传正反两面、户口簿要求上传首页、户主页、父/母亲或监护人页、考生本人页,考生可提前准备好电子文档,方便报名时上传。

  各级招生委员会、各地教育行政部门和招生要高度重视、精心组织、严格把关,确保我省普通高考报名工作顺利进行。报名前,各地教育行政部门要加强与公安、人社、医保等部门沟通,建立健全报名资格联审工作机制;要加强高中阶段学校学籍管理,结合学籍管理系统数据,对辖区内各高中阶段学校学籍和学生实际就读情况进行一次专项核查,发现问题及时整改。各地招生要协调公安、人社等部门,明确职责分工,严把资格审核关,严防“高考移民”;要不断优化报名资格审核流程,提高工作效率。各地招生、各高中阶段学校、报名点要根据《广东省2026年普通高校招生统一考试报名工作规定》(附件1)相关要求,做好高考报名组织实施和考生宣传指引工作。

  高考报名点的设置和管理工作按照《广东省普通高校招生统一考试报名工作管理办法(暂行)》(粤招办〔2022〕16号)执行。各地市招生要加强高考报名点的统筹和管理,根据考生分布合理设置报名点。报名点一般设置于高中阶段学校和市县招生,不得在校外培训机构设置报名点。往届考生及其他社会考生应到市县招生指定的社会报名点进行高考报名。各高中阶段学校和有五年一贯制审核任务的高职院校应根据当地招生的统一部署做好报名点设置工作。各地高考报名点名单经地市招生核准后,于10月中旬前报省教育考试院备案。各地招生要加强报名点管理,按标准规范配置报名设备;报名前对各报名点业务负责人开展系统集中培训,确保各报名点准确掌握报名政策和审核标准。高考报名工作实行责任制和责任追究制,对在报名工作中,不认真履职尽责、弄虚作假或协生弄虚作假造成严重后果的,将依法依规严肃追究相关人员责任。

  (一)严格审核学籍和实际就读情况。要按照《关于印发〈广东省教育厅关于中小学生学籍管理的实施细则(试行)〉的通知》(粤教基〔2014〕24号)及中职学校学籍管理相关规定,加强高中阶段学校学籍管理。为确保高考报名时学籍数据完整、准确,各地教育行政部门、各有关高中阶段学校应尽快核准完善本地学籍数据,确保10月20日前完成学籍数据的更新校验工作。高考报名前,各地要对辖区内各高中阶段学校学籍管理情况进行专项核查,坚决杜绝“在册不在校、人籍分离”现象。各高中阶段学校要严格执行教育教学管理规定,认真审核考生的学籍和实际就读情况,审核结果由校长签名确认。

  (二)严格审核户籍由外省迁入我省的考生资格,严防“高考移民”。户籍由外省迁入我省考生的报名资格审查工作,按照省招生委员会、教育厅、公安厅《关于进一步加强“高考移民”综合治理工作的通知》(粤招〔2019〕11号)要求执行。各地招生、各中学、各报名点要对照高考报名条件,认真审核考生的户籍、学籍(学历)和实际就读情况,凡不符合我省高考报名条件的一律不予报名。要主动协调公安部门,严格审核考生户籍信息的真实有效性,重点核查高中阶段户籍由外省迁入我省考生是否符合迁户政策。凡属弄虚作假或以高考为目的非法迁移入户的,一律取消其高考报名资格。各县(市、区)招生、报名点应及时将审核结果告知考生,尤其是对只能报考高职(专科)批次院校的考生,应明确告知后果(若报考,将无法报读本科批次院校)。2026年2月底前,各地市招生须将只能报考高职(专科)批次院校的考生名单汇总上报省教育考试院(考试招生一处)。《只能报考高职(专科)批次院校考生名单汇总表》见附件2。

  (三)严格审核随迁子女报考资格。随迁子女资格审核工作按《关于做好进城务工人员随迁子女在广东省参加高考有关工作的通知》(粤教考函〔2017〕41号)、《广东省教育厅关于优化进城务工人员随迁子女在我省报名参加普通高考资格审核有关工作的补充通知》(粤教考函〔2023〕34号)等规定执行。各地招生要协调公安、人社、医保等部门,充分利用网上系统和电子数据进行联审,简化审核流程。审核过程中,发现随迁子女提交的资格证明材料及证件不齐全或弄虚作假的,一律不予报名,已经报名的,取消报名资格。各地招生、各高中阶段学校可提前组织随迁子女考生进行材料初核及高考报名资格审核,引导不符合我省报考条件的学生尽早回户籍所在地参加高考报名。

  (四)严格审核考生毕业生身份。除报考高校少年班、数学英才班、数学领军计划、物理攀登计划、物理学科卓越人才培养计划等教育部批准的类型外,严禁非应届毕业班在校学生报考。凡非应届毕业年份以弄虚作假手段报名并违规参加普通高校招生考试的学生,在其应届毕业当年不得报名参加高考。中学有组织非毕业班学生报考行为的,将予以通报批评,并严肃追责。高等学校新生报到时将核验考生高中阶段学校毕业证或高中同等学力证明,无高中阶段学校毕业证或高中同等学力证明的考生将不予报到和注册。

  (五)严格审核考生加分和优先录取资格。2026年普通高考考生加分资格和优先录取资格申报工作按照《广东省招生委员会关于进一步调整广东省高考加分项目和加强管理工作的通知》(粤招〔2015〕6号)及有关规定执行。根据《广东省2026年普通高校招生统一考试报名工作规定》的时间和流程安排,各高中阶段学校和报名点要将相关政策告知全体考生,并提醒符合条件的考生及时准备相关证明材料,在规定时间内提出申请。各地招生要安排专人负责考生加分资格和优先录取资格的材料汇总、资格审核、上报、公示、信息录入等工作,避免造成工作脱节和遗漏。要充分利用数据比对、部门联审等办法加强考生加分和优先录取资格审核工作。对弄虚作假骗取加分和优先录取资格的,将依法依规严肃处理。

  考生信息是考生考试、填报志愿、投档录取、入学报到、电子注册、学籍管理、学历证的重要依据。考生信息错漏可能导致考生无法正常考试、无法填报志愿、无法在教育部备案,毕业时无法获得毕业证书等问题。各级招生要高度重视考生信息数据的采集和建档工作,建立健全考生信息核准检验机制。各报名点、各中学要认真指导考生完成报考信息的填写、校对工作,指定专人负责考生信息的核准工作,确保考生信息真实准确。一是要坚持考生基本身份特征信息使用电子设备程序统一采集。统一使用身份证阅读器采集考生基本身份数据,使用省普通高考报名系统、省教育考试院官微小程序采集考生相片和人脸特征信息数据。二是要建立健全考生信息核验机制。对于考生填报的信息有电子数据的要充分利用电子数据核验,无电子数据的要求考生在签名确认前认真逐项检查报名表内容,采用交叉检查、工作人员复核等方式加强人工核验,重点加强对户籍地、应/往届、学籍、选择考科目、联系电话等关键易错信息的核验,确保电子信息数据准确。三是要及时处理报名过程中遗留问题。对报名过程中无法处理的生僻字等问题,报名结束后要按要求及时汇总上报省教育考试院统一备案。此外,考生报名后姓名、证件号、户籍、政治面貌等信息有变化,按照“广东省2026年普通高考考生信息修改审核流程”(附件1的附16)申请更正,信息更正办理时段为报名结束后至2026年4月30日以及2026年6月10日至6月12日(注:开考后不再受理高考报名所使用户籍被注销考生的修改信息申请),因考生未及时提交修改信息申请而造成的遗留问题由考生本人承担责任。

  各级招生要协调相关职能部门,进一步优化机制、简化流程,着力解决考生急难愁盼问题。在随迁子女资格审核、户籍从外省迁入我省考生资格审核、残疾考生合理便利申请审核等涉及跨部门审核的,要及早与相关部门做好沟通协调,明确审核流程,给出清晰指引;尽可能利用网上联审,或利用电子数据比对,减少开具证明要求;对应届毕业的考生,尽可能由中学通知考生提前准备材料集中统一办理。中等职业学校要将报名政策和安排及时通知在校外实习的学生,并组织好相关学生的高考报名工作;对残疾考生申请合理便利等需要现场评估的,要做好指引,并协调相关部门一次完成评估和材料报送工作。

【返回列表页】

PG电子

核心价值观:诚信、创新、服务企业核心: 诚信 企业精神: 团结拼搏、开拓求实、满足用户、科技进步。 客户:为客户提供高质量和最大价值的专业化产品和服务,以真诚和实力赢得客户的理解、尊重和支持。市场:为客户降低采购成本和风险,为客户投资提供切实保障。 发展:追求永续发展的目标,并把它建立在客户满意的基础上。 关于“为合作伙伴创造价值”公司认为客户、供应商、公司股东、公司员工等一切和自身有合作关系的单位和个人都...

联系我们

电话:400-123-4657

邮箱:admin@youweb.com

地址:广东省广州市天河区88号

传真:+86-123-4567

版权所有:Copyright © 2018-2025 PG电子游戏| PG电子官方网站 |2025最新 版权所有 非商用版本 ICP备案编号: TOP